Web Analytics Made Easy - Statcounter

Free Download PCB Design Tutorial: Learn with a Simple 555 Timer Doorbell!: Electronics Made Easy! Circuit doorbell timer diagram

If you are looking for Simple Doorbell Circuit Diagram you've visit to the right page. We have 25 Images about Simple Doorbell Circuit Diagram like LEAP#201, How to Simulate 555 Timer (Astable Multivibrator Mode) in Proteus and also 10 Awesome and Simple 555 Timer IC Projects | Source Code Available. Here you go:

Simple Doorbell Circuit Diagram

Simple Doorbell Circuit Diagram www.circuitdiagram.co

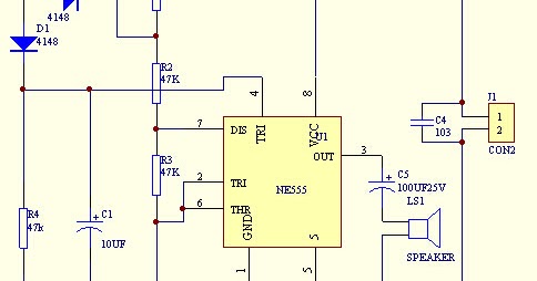
HomeMade DIY HowTo Make: Simple Doorbell Circuit Using 555 Timer

HomeMade DIY HowTo Make: Simple doorbell circuit using 555 timer howtodosteps.blogspot.com

circuit doorbell timer diagram

555 Timer Circuits – Artofit

555 timer circuits – Artofit www.artofit.org

Free Download PCB Design Package Updated; New Features In Desig...

Free download PCB design package updated; new features in Desig... www.eenewseurope.com

Simple DoorBell Circuit Using 555 Timer IC

Simple DoorBell Circuit using 555 Timer IC circuits-diy.com

circuit doorbell simple

Time Delay Relay Circuit Using 555 Timer IC - Electronics Projects

Time Delay Relay circuit using 555 timer IC - Electronics Projects easyelectronicsproject.com

LEAP#201

LEAP#201 leap.tardate.com

leap

Introducing 555 Timer IC - Tutorial | Random Nerd Tutorials

Introducing 555 Timer IC - Tutorial | Random Nerd Tutorials randomnerdtutorials.com

555 circuit timer ic diagram astable tutorial mode introducing

Circuit Design Simple 555 Timer Circuit With Dc Motor - Vrogue.co

Circuit Design Simple 555 Timer Circuit With Dc Motor - vrogue.co www.vrogue.co

How To Simulate 555 Timer (Astable Multivibrator Mode) In Proteus

How to Simulate 555 Timer (Astable Multivibrator Mode) in Proteus learn.inventelectronics.com

timer proteus astable

Doorbell Circuit Diagram Using 555 - Circuit Diagram

Doorbell Circuit Diagram Using 555 - Circuit Diagram www.circuitdiagram.co

Contactless Doorbell Using 555 Timer IC | One Stop For All College

Contactless doorbell using 555 timer IC | One Stop For All College eroletech.com

10 Awesome And Simple 555 Timer IC Projects | Source Code Available

10 Awesome and Simple 555 Timer IC Projects | Source Code Available electronicsforu.com

projects timer simple

Electronic Pcb Design Software Free Download Pcb Autodesk Cam Contactez

electronic pcb design software free download Pcb autodesk cam contactez pcbways.pages.dev

Simple DoorBell Circuit Using 555 Timer IC

Simple DoorBell Circuit using 555 Timer IC www.circuits-diy.com

Simple Pcb Design Examples - Design Talk

Simple Pcb Design Examples - Design Talk design.udlvirtual.edu.pe

How Does NE555 Timer Circuit Work | Datasheet | Pinout | ElecCircuit.com

How does NE555 timer circuit work | Datasheet | Pinout | ElecCircuit.com www.eleccircuit.com

circuit 555 timer ne555 led oscillator datasheet pinout diagram does using flasher works eleccircuit cycle basic duty generator set

Simple 555 LED Flasher

Simple 555 LED Flasher www.circuits-diy.com

Simple Doorbell Circuit | Circuit Diagram, Electronic Circuit Design

Simple Doorbell Circuit | Circuit diagram, Electronic circuit design www.pinterest.com

Simple 555 Timer ‘Door Bell’ Is Great For Learning Autodesk Circuits

Simple 555 Timer ‘Door Bell’ is Great for Learning Autodesk Circuits blog.adafruit.com

pcb simple 555 timer layouts bell circuits autodesk making circuit design learning door great adafruit breadboard tutorial

Circuit Design Simple 555 Timer Circuit With DC Motor - Tinkercad

Circuit design Simple 555 timer circuit with DC motor - Tinkercad www.tinkercad.com

tinkercad motor timer circuit

Simple 555 Timer Circuit | Esquemas Eletrônicos, Eletrônica, Saber

Simple 555 Timer Circuit | Esquemas eletrônicos, Eletrônica, Saber www.pinterest.it

Simple 555 Timer ‘Door Bell’ Is Great For Learning Autodesk Circuits

Simple 555 Timer ‘Door Bell’ is Great for Learning Autodesk Circuits blog.adafruit.com

great layouts circuits pcb timer autodesk bell learning door simple adafruit large

Doorbell Circuit Diagram Simple

Doorbell Circuit Diagram Simple www.circuitdiagram.co

Simple DoorBell Circuit Using 555 Timer IC

Simple DoorBell Circuit using 555 Timer IC www.circuits-diy.com

555 timer circuits – artofit. Circuit design simple 555 timer circuit with dc motor. Simple doorbell circuit using 555 timer ic